La pertinence de dépister la maladie coronarienne silencieuse chez tous les sportifs amateurs reste un sujet controversé, l’ECG étant un examen imparfait dans ce contexte. Une équipe française a identifié des critères pour sélectionner de façon simple les sportifs qui tireraient le meilleur bénéfice du test d’effort. Focus sur les résultats, avec un arbre décisionnel à destination des médecins généralistes.

Tout sportif en bonne santé peut souffrir d’une maladie coronarienne silencieuse, celle-ci étant la principale cause de mort subite cardiaque chez les plus de 35 ans. Cet événement – bien que très rare – est plus fréquent chez les sportifs au cours de l’effort. Toutefois, la place de l’électrocardiogramme (ECG) d’effort pour repérer les sportifs amateurs à risque est débattue.

ECG : simple, mais imparfait

L’ECG est l’examen le plus simple et le plus accessible pour dépister les sujets ayant une cardiopathie (potentiellement à risque de mort subite) avec un meilleur rendement que l’interrogatoire et l’examen clinique seuls. 

Cependant, son interprétation reste délicate, et la standardisation de sa lecture difficile. On considère qu’il existe 20 à 30 % de résultats faussement positifs à ce test, avec pour conséquences une suspension de la pratique sportive pouvant être prolongée, la réalisation d’examens complémentaires potentiellement invasifs (et coûteux) chez des patients asymptomatiques, et la génération d’inquiétude et d’anxiété chez le patient. De plus, on ignore encore aujourd’hui le taux de faux négatifs de cet examen. Il manque donc actuellement de marqueur suffisamment fiable pour identifier les sujets à haut risque de mort subite.

L’équipe du Dr David Hupin, au CHU de Saint-Étienne, a cherché à savoir s’il serait possible d’identifier, parmi les sportifs de plus de 35 ans, ceux qui seraient les plus à risque d’événement cardiaque aigu, en l’absence de tout signe avant-coureur, et donc ceux chez lesquels le résultat de l’ECG d’effort serait le plus fiable.

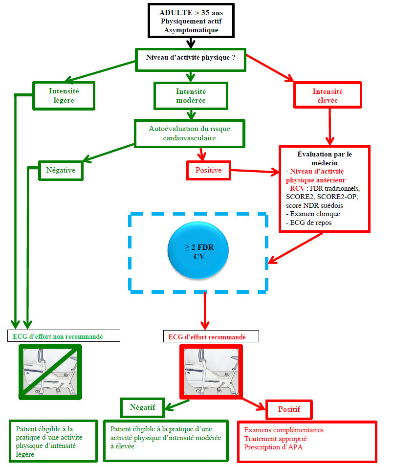
Deux facteurs de risque cardiovasculaire

L’étude a inclus 2 457 sportifs et sportives amateurs âgés de plus de 35 ans en apparente bonne santé cardiovasculaire (77 % d’hommes, âge moyen de 50,2 ± 9,4 ans, 60 % avaient au moins un facteur de risque CV). Le niveau moyen d’activité physique était de 29,4 ± 25,1 MET-heures/semaine, ce qui correspond à une moyenne de 5 heures/semaine d’activités sportives intenses. La majorité des sujets (80 %) pratiquaient une activité physique d’intensité vigoureuse (≥ 6 MET), et 32 % participaient à des compétitions sportives.

Parmi les sportif inclus, 1 sur 10 avait des anomalies à l’ECG d’effort (256 sujets), dont 244 hommes (88 %). Parmi ces sujets, 196 anomalies suggéraient une ischémie myocardique silencieuse (8 %), principalement basée sur une dépression du segment ST.

Les cas d’ischémie myocardique suspectée ont conduit à 43 coronarographies. Trente-trois cas d’ischémie myocardique silencieuse ont été détectés, incluant 23 sténoses coronaires majeures > 70 % et 10 sténoses intermédiaires entre 50 % et 70 %.

Dans les 3 ans qui ont suivi la réalisation de l’ECG d’effort, 2 % des participants ont été victimes d’un événement cardiovasculaire, en particulier d’un infarctus du myocarde (21 sur 45).

Repérer 77 % des sportifs à risque

Après analyse de tous les paramètres sociodémographiques, cliniques et les antécédents des participants recueillis avant le test d’effort, les chercheurs ont établi que les sportifs qui avaient au moins deux facteurs de risque cardiovasculaire (en particulier : âge, dyslipidémie, hypertension artérielle) multipliaient par deux la probabilité d’avoir un ECG d’effort anormal, par 8 celle de présenter une ischémie cardiaque silencieuse, et par 7 le risque d’avoir une complication cardiaque sévère au cours du suivi.

Cela suggère que l’on pourrait sélectionner de façon relativement simple les sportifs qui tireraient le meilleur bénéfice du test d’effort. Dans ce groupe à risque, l’ECG d’effort a une spécificité de 93 %, ce qui veut dire que 93 sujets sur 100 avec un résultat anormal ont bien une ischémie silencieuse. Il a aussi une sensibilité de 77 %, ce qui veut dire qu’utilisé en tant qu’examen de dépistage, le test d’effort permettrait de repérer plus de trois quarts des sportifs concernés.

Ce résultat a été confirmé lorsque l’analyse était restreinte aux données recueillies auprès des sportifs masculins. « Mais nous ne pouvons pas tirer de conclusions pour les femmes, car elles ont été peu nombreuses à participer à l’étude et elles ont un risque accru de résultats faux positifs à l’ECG. Il faudra donc mener des études spécifiques chez ces sportives », précise David Hupin. Les chercheurs souhaitent également évaluer si l’ampleur de l’augmentation de la pression artérielle à l’effort, puis son délai de normalisation post-effort, sont associés à une moins bonne récupération cardiaque et au risque cardiovasculaire.

Un arbre décisionnel pour orienter les médecins dans le suivi des sportifs amateurs est représenté en figure.

Pour en savoir plus
Hupin D, Oriol M, Laukkanen JA, et al. Screening Sportsmen and Sportswomen Over Age 35 : The Relevance of an Exercise Electrocardiogram. Data From the SEEPRED Study.  Scand J Med Sci Sports 3 juillet 2024.
C. G. Complications cardiaques : comment repérer les sportifs à risque ? Inserm, 17 novembre 2024.
Carré F. Faut-il un screening cardiaque du sportif : pour ou contre ? (1)  Rev Prat 2021;71(6);647-9.
Anys S, Jouven X, Marijon E. Faut-il un screening cardiaque du sportif : pour ou contre ? (2)  Rev Prat 2021;71(6);649-51.

Dans cet article

Ce contenu est exclusivement réservé aux abonnés