Les nouvelles guidelines européennes sur l’obésité viennent de paraître. S’appuyant sur les résultats d’une revue systématique exhaustive avec méta-analyse, elles proposent un algorithme thérapeutique pour adapter le traitement à chaque profil patient, en tenant compte des complications associées (gonarthrose, insuffisance cardiaque, SAOS, stéatose…).

Publié dans Nature Medicine, ce document marque une évolution majeure : pour la première fois, l’Association européenne pour l’étude de l’obésité recommande l’utilisation des analogues du GLP-1 (aGLP-1) en première ligne dans le traitement médicamenteux de l’obésité et de la plupart de ses complications.

56 essais et 60 307 patients inclus

Ces nouvelles guidelines de l’EASO se basent sur les résultats d’une revue systématique avec méta-analyse portant sur l’efficacité et la sécurité des différents traitements médicamenteux de l’obésité employés chez l’adulte, parue le même jour et dans la même revue que les recos. Elle s’est basée sur une recherche de tous les essais randomisés contrôlés en anglais recensés dans les bases de données bibliographiques Medline et Embase jusqu’au 31 janvier 2025. Les essais cliniques inclus devaient comparer un traitement pharmacologique de l’obésité approuvé en Europe à un placebo ou à un autre traitement pharmacologique de l’obésité, chez l’adulte obèse (IMC ≥ 30) ou en surpoids (25 ≤ IMC < 30), et pendant au moins 48 semaines. Les critères de jugement principaux employés (voir tableau 1) dépendaient de l’analyse, selon que les médicaments de l’obésité étaient évalués dans le traitement de l’obésité non compliquée ou des diverses complications de l’obésité (voir tableau 1).

En tout, 56 essais cliniques évaluant chacun un ou plusieurs médicaments ont été pris en compte. 22 d’entre eux ont évalué l’orlistat (disponible, mais non recommandé en France), 14 le sémaglutide, 11 le liraglutide, 6 le tirzépatide, 5 l’association naltrexone-bupropion (indisponible en France) et 2 l’association phentermine-topiramate (indisponible en France). Cela correspond à un total de 60 307 patients (54 % sous la médication évaluée, 46 % sous placebo ou contrôle actif).

Une efficacité prouvée sur plusieurs comorbidités

Tous les traitements évalués ont montré une amélioration significative de la perte de poids total par rapport au placebo (p < 0,0001), mais cette dernière atteignait en moyenne plus de 10 % de perte du poids initial après un an et au-delà seulement pour le sémaglutide (- 12,1 % du poids initial à 1 an [IC 95 % = [9,0 ; 15,2] ; - 12,5 % du poids initial entre 1 et 2 ans [8,3 ; 16,8]) et pour le tirzépatide (- 14,8 % du poids initial à 1 an [11,7 ; 17,9] ; - 16,9 % du poids initial entre 1 et 2 ans [15,9 ; 17,9]).

Ces deux médicaments ont aussi permis de rétablir une glycémie normale, d’obtenir une rémission du diabète de type 2 et de réduire le nombre d’hospitalisations pour insuffisance cardiaque. Le sémaglutide s’est révélé efficace pour réduire les événements cardiovasculaires majeurs (ou MACE) et soulager la gonarthrose. Enfin, le tirzépatide s’est montré efficace pour obtenir une rémission du syndrome d’apnée obstructive du sommeil et de la MASLD.

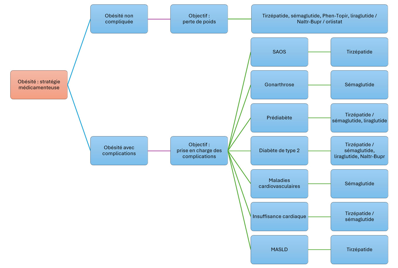
Un algorithme pour adapter le traitement

La synthèse de la position de l’EASO concernant les traitements médicamenteux recommandés dans l’obésité de l’adulte et ses complications est présentée dans la figure (algorithme) et le tableau 1 ci-joint. Globalement, dans l’obésité non compliquée (c’est-à-dire sans complications somatiques et/ou psychopathologiques associées), l’objectif étant la perte de poids, les experts indiquent que, sur la base de leur revue systématique avec méta-analyse, le tirzépatide et le sémaglutide devraient être considérés comme les médicaments de choix après prise en charge non médicamenteuse. 

En cas d’obésité avec complications, l’objectif principal du traitement est la prise en charge de ces dernières. En cas de syndrome d’apnée obstructive du sommeil, gonarthrose, insuffisance cardiaque, l’association européennes considère désormais le tirzépatide et le sémaglutide comme les traitements de 1re ligne. Dans l’obésité compliquée par un prédiabète ou un diabète de type 2, aux yeux de l’EASO, les bons résultats du tirzépatide et du sémaglutide justifient d’en faire les premiers médicaments prescrits, tandis que le liraglutide peut être proposé en 2e intention. Enfin, dans les 2 autres complications de l’obésité abordées (maladies cardiovasculaires, stéatose hépatique métabolique ou MASLD), l’EASO recommande respectivement le sémaglutide et le tirzépatide.

Ailleurs, de premières recos sur l’après-aGLP-1

Toutefois, la reprise de poids après arrêt des aGLP-1 est importante, selon les 4 études qui l’ont quantifiée. Elle atteint environ 47 % du poids perdu repris après 12 semaines d’arrêt du liraglutide dans un essai, 53 % du poids perdu repris après 52 semaines d’arrêt du tirzépatide dans un autre, et 43 % puis 67 % du poids repris après respectivement 26 ou 53 semaines d’arrêt du sémaglutide (selon 2 essais différents [liens ici et ]).

Ces résultats rappellent que les aGLP-1 ne sont pas une panacée et qu’un suivi étroit lors de leur utilisation puis après leur arrêt éventuel sont nécessaires pour éviter l’effet yoyo et maintenir les améliorations obtenues. Si les nouvelles guidelines de l’EASO n’évoquent pas le sujet de l’arrêt des aGLP-1, de premières recommandations sur l’après-aGLP-1 ont été publiées par le NICE, équivalent britannique de la HAS, en août 2025, ainsi qu’en mars par des spécialistes dans La Revue médicale suisse (recos résumées dans le tableau 2).

Références
McGowan B, Ciudin A, Baker JL, et al. Framework for the pharmacological treatment of obesity and its complications from the European Association for the Study of Obesity (EASO).  Nat Med 2025;31(10):3229-32.
McGowan B, Ciudin A, Baker JL, et al. A systematic review and meta-analysis of the efficacy and safety of pharmacological treatments for obesity in adults.  Nat Med 2025;31(10):3317-29.
Pour en savoir plus :
Martin Agudelo L. Prescription des aGLP-1 dans l’obésité en MG : comment faire, en pratique ?  Rev Prat (en ligne) 30 juin 2025.
Ribéreau-Gayon A. aGLP-1 : un surrisque de complications ophtalmiques ?  Rev Prat (en ligne) 25 septembre 2025.
Mallordy F. Effet yoyo après l’arrêt des aGLP-1 ? Rev Prat (en ligne) 28 août 2025.
Martin Agudelo L. Obésité : nouvelle définition, nouvelle prise en charge.  Rev Prat (en ligne) 17 janvier 2025.
Nobile C. Surpoids/obésité : nouvelles recos de la HAS pour le médecin traitant.  Rev Prat (en ligne) 29 février 2024.

Dans cet article

Ce contenu est exclusivement réservé aux abonnés