En ville, le médecin généraliste est amené à voir 2 - 3 urgences ophtalmologiques par semaine. Sans matériel spécialisé, le diagnostic n’est pas toujours aisé. L'objectif de cet article est de fournir les clés pour évaluer la gravité des différents tableaux cliniques et proposer une prise en charge adaptée.

Examen ophtalmologique au cabinet 

L’interrogatoire recherche les facteurs déclenchants – traumatisme, port de lentilles de contact, allergène ou contage en cas de conjonctivite virale – et les antécédents : terrain vasculaire (diabète, HTA), maladie inflammatoire (sarcoïdose, spondylarthrite ankylosante…), ou infectieuse (tuberculose, syphilis…), toute chirurgie récente ou ancienne. En cas de traumatisme, vérifier le statut vaccinal antitétanique du patient. 

Il faut préciser les caractéristiques de la douleur. Brûlures, picotements et sensations de grains de sable orientent plutôt vers un trouble sans gravité (conjonctivite, syndrome sec). Son caractère insomniant associé à des photophobies ou des troubles digestifs évoquent une pathologie plus grave. Une douleur à la mobilisation du globe est caractéristique d’une névrite optique. 

En cas de baisse d’acuité visuelle (BAV), il est important d’apprécier sa profondeur et son mode de survenue. Elle peut être totale ou simplement limitée à une zone noire ou sombre au sein du champ visuel (scotome). Il faut également distinguer la perception de lignes droites déformées (métamorphopsies) de la présence de « mouches volantes » (myodésopsies) ou de « flash lumineux » (phosphènes).

Lorsqu’elle est transitoire, la BAV a parfois une origine neurologique (cécité monoculaire transitoire). Enfin, sa survenue au réveil est plutôt évocatrice d’une cause vasculaire ophtalmologique (occlusion artérielle ou veineuse).

L’examen physique de l’œil comporte plusieurs étapes. Il est dans la mesure du possible bilatéral et comparatif. 

Pour mesurer l’acuité visuelle (AV), on utilise le plus couramment les échelles de Monoyer pour la vision de loin et de Parinaud pour celle de près.

Lorsque l’AV est très basse, on peut demander au patient s’il arrive à compter le nombre de doigts qu’on lui montre. Dans les cas les plus sévères, on évalue le discernement des mouvements de la main, voire la simple perception lumineuse en exposant directement l’œil à une lumière vive. 

Pour rechercher un scotome ou des métamorphopsies, la grille d’Amsler, quadrillage centré par un point noir, est un outil de dépistage très simple, disponible sur internet (fig. 1). En cachant alternativement l’œil gauche puis l’œil droit, on demande au patient de fixer le point noir central. Si les lignes apparaissent déformées, on parle de métamorphopsies. S’il voit certaines zones du quadrillage noires ou plus sombres, il s’agit de scotomes. 

Champ visuel par confrontation. Aucun matériel n’est nécessaire pour dépister un trouble franc du champ visuel. Patient et médecin sont face à face. Ce dernier cache son œil droit, le malade son œil gauche, et inversement dans un second temps. Des petits mouvements des doigts sont réalisés dans les différents quadrants du champ. Ce qui est vu par le médecin sert de contrôle. Ce test permet de dépister des hémianopsies ou des quadranopsies franches (fig. 2). 

La mesure de la pression oculaire au doigt, bien qu’approximative, est parfois utile. La palpation bidigitale douce apprécie le tonus oculaire (fig. 3). Une hypertonie oculaire (œil dur comme une bille de verre) fait redouter une crise aiguë de glaucome par fermeture de l’angle. Cette manœuvre est contre-indiquée en cas de traumatisme avec suspicion de plaie du globe. 

Le simple examen du globe oculaire sans microscope peut rapidement orienter le diagnostic. De façon méthodique, on analyse successivement les diverses parties anatomiques de l’œil :

  • conjonctive : on quantifie une éventuelle rougeur et on précise son caractère localisé ou diffus ; s’il y a des sécrétions, elles peuvent être claires ou purulentes ;
  • paupières : la manœuvre du retournement recherche un corps étranger sous-palpébral. À l’aide d’un coton-tige, on peut retirer délicatement un éventuel débris sous la paupière (fig. 4). Il est préférable de ne pas utiliser un objet contondant (type trombone), car l’appréhension du patient rend le geste très compliqué ;
  • cornée : véritable « pare-brise » de l’œil, c’est aussi l’organe du corps humain ayant la plus forte concentration en terminaisons nerveuses sensorielles. En cas de lésion, les douleurs, appelées kératalgies, sont le plus souvent insupportables. Seuls les anesthésiants locaux peuvent les soulager et faciliter l’examen, qui doit être soigneux. Ils ne doivent en aucun cas être utilisés à des fins thérapeutiques. On recherche un corps étranger, une plaie ou encore un abcès qui se traduit par un point blanc sur la cornée. Les lésions sont parfois discrètes : l’instillation de fluorescéine en facilite la détection (après éclairage avec une lumière bleu cobalt qui peut être générée par un simple écran de smartphone ; fig. 5).
  • iris : il est normalement de forme ronde, régulière et percé en son centre par la pupille. Celle-ci est réactive à la lumière. Une forme irrégulière (corectopie ; fig. 6), fait suspecter une plaie transfixiante, dans un contexte de traumatisme. Si la pupille dilatée n’est plus réactive, on parle de mydriase (trouble neurologique ou crise aiguë par fermeture de l’angle). Si elle reste serrée, il s’agit d’un myosis (syndrome de Claude-Bernard-Horner ou uvéite). Un niveau liquide entre la cornée et l’iris signe un hyphéma en cas de sang (fig. 7), un hypopion en cas de pus (fig. 8).

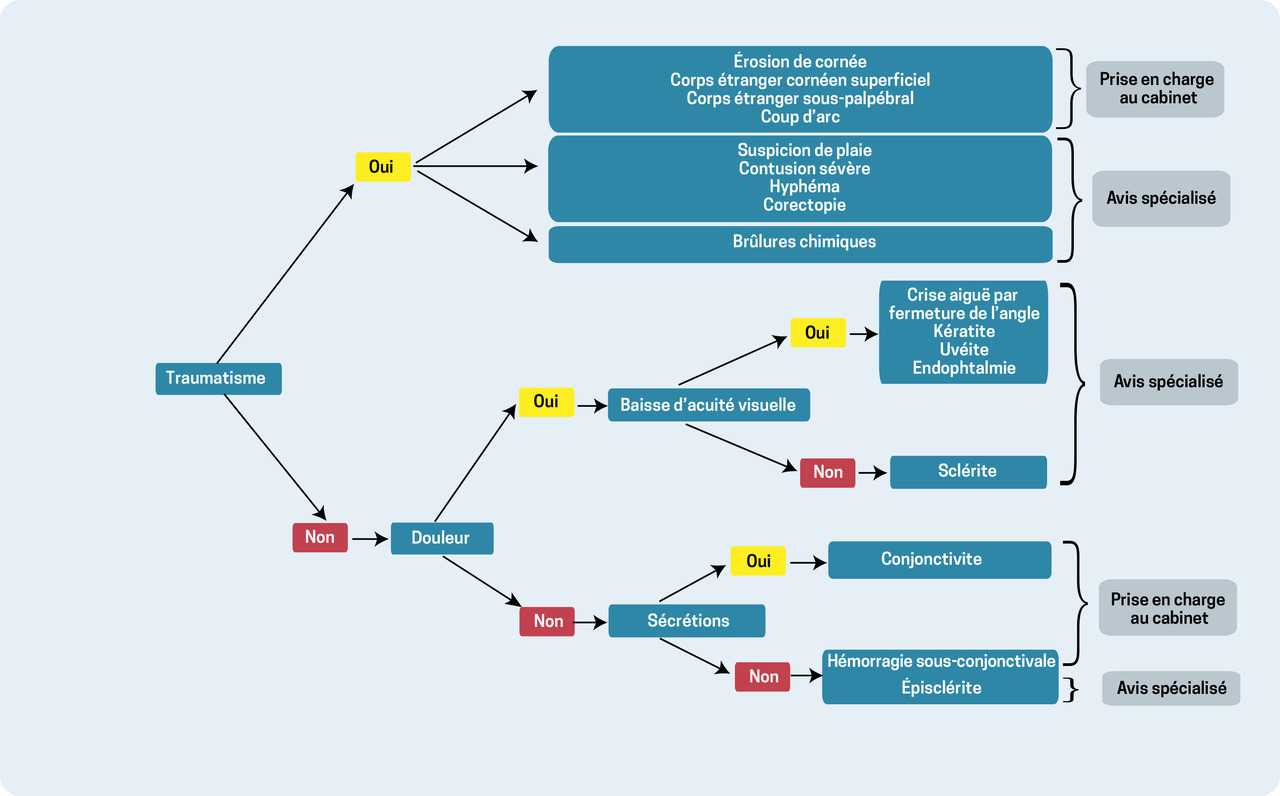
Œil rouge douloureux 

En cas de traumatismes

Certains « accidents » peuvent parfois être gérés en médecine de ville.

Une érosion de cornée, secondaire à un traumatisme non perforant – abrasion superficielle –, est très douloureuse. Elle est caractérisée par une prise intense de fluorescéine. Il faut systématiquement vérifier l’absence de corps étranger sous la paupière (fig. 9). Le traitement repose sur un collyre antiseptique (Monosept, Vitabact, Biocidan), associé à des larmes artificielles (Celluvisc, Vismed, Gel Larmes, Liposic...) et une pommade cicatrisante à la vitamine A à appliquer au coucher. 

En cas de coup d’arc électrique, lié à une exposition aux UV prolongée non protégée (notamment soudure sans lunettes), symptômes et prise en charge sont les mêmes. 

Un corps étranger cornéen superficiel, visible à l’œil nu ou mis en évidence à la fluorescéine (fig. 11), peut être retiré après instillation d’un anesthésiant local à l’aide d’un coton-tige. Une aiguille est plus volontiers utilisée sous contrôle microscopique. S’il date de plusieurs jours, un grattage soigneux par l’ophtalmologiste est nécessaire en raison de l’apparition rapide de rouille. Le traitement associe antibiotiques locaux (tobramycine collyre, 3 x/j durant 7 jours) et larmes artificielles pendant 1 semaine. 

Les traumatismes plus graves sont examinés par le spécialiste. Il faut s’alarmer devant toute suspicion de plaie de globe ou de contusion sévère. Hyphéma et corectopie sont des signes de gravité. En cas de brûlure chimique, un lavage abondant et prolongé (20 à 30 minutes) au sérum physiologique doit être réalisé avant de transférer rapidement le patient vers une prise en charge spécialisée. 

Hors contexte traumatique 

Il faut adresser le patient à l’ophtalmologiste. 

En cas de baisse d’acuité visuelle, plusieurs diagnostics sont à évoquer :

  • crise aiguë par fermeture de l’angle : la douleur est importante, souvent associée à des troubles digestifs. L’œil est dur comme une bille de verre et la pupille en semi-mydriase (fig. 12).
 

L’hypertonie majeure pouvant entraîner rapidement une atrophie du nerf optique avec d’importantes séquelles visuelles, il faut administrer en urgence un traitement hypotonisant (Diamox combiné au mannitol), suivi d’une séance de laser visant à perforer l’iris (iridotomie), afin de faciliter l’évacuation de l’humeur acqueuse.

Les médicaments anticholinergiques et sympathomimétiques, pouvant favoriser une crise, doivent être recherchés à l’interrogatoire ;

  • kératite : atteinte très douloureuse de la cornée. À l’examen, on retrouve un cercle périkératique et une perte de la transparence cornéenne ; le test à la fluorescéine est positif. Fréquemment d’origine virale, elle a parfois une cause bactérienne (abcès de cornée), plus rarement fungique ou parasitaire. L’abcès de cornée est reconnaissable facilement (fig. 13). Sa survenue est favorisée par le port de lentilles de contact. Une kératite virale peut être herpétique (aspect d’ulcération à type de « dendrite » ou en carte géographique) ou zostérienne (éruption vésiculo-croûteuse dans le territoire du V1). Elle peut aussi compliquer un zona ophtalmique imposant un examen attentif.
 

Tant que ces étiologies infectieuses ne sont pas écartées par l’ophtalmologiste, il est formellement contre-indiqué de prescrire des corticoïdes locaux sous peine d’aggraver, voire de grever le pronostic de l’œil (risque de perforation cornéenne et/ou de taie de cornée avec une AV effondrée séquellaire) ;

  • uvéite : véritable inflammation de l’œil, la BAV et la douleur s’accompagnent parfois d’une déformation de la pupille en lien avec des accolements de l’iris sur le cristallin (fig. 14). Les pathologies pourvoyeuses sont principalement inflammatoires (spondylarthrite ankylosante, sarcoïdose, maladie de Behçet…) ou infectieuses (tuberculose, syphilis, herpès…). Les anti-inflammatoires locaux jouent un rôle central dans sa gestion (collyres corticoïdes : Dexafree ou Tobradex) ;
  • endophtalmie : c’est une des urgences à ne pas manquer, tant le délai de prise en charge conditionne le pronostic fonctionnel de l’œil. Principalement postopératoire (chirurgie de la cataracte), elle peut aussi être secondaire à une métastase septique d’un autre foyer infectieux. On observe souvent un hypopion, amas de polynucléaires organisé sous forme d’un niveau, entre la cornée et l’iris (fig. 8).
 

En l’absence de BAV, il faut évoquer une sclérite : inflammation de la sclère caractérisée par une douleur insomniante, exquise à la palpation. La rougeur est intense (fig. 15). L’origine est inflammatoire ou infectieuse. Lors du premier épisode, le bilan étiologique, systématique, recherche : polyarthrite rhumatoïde, granulomatose de Wegener, tuberculose, zona, syphilis, sarcoïdose, hépatite C, spondylarthropathie, maladie de Behçet, polychondrite atrophiante et autres vascularites (PAN, lupus, Horton...). Le traitement fait appel aux anti-inflammatoires systémiques (naproxène, Apranax 550 mg x 2/j pendant 10 - 15 jours + IPP) associés à la prise en charge de la cause, qui n’est retrouvée que dans la moitié des cas. 

Œil rouge indolore 

S’il n’y a pas de baisse d’acuité visuelle, plusieurs affections sont possibles. 

La conjonctivite est source d’une sensation d’inconfort (grains de sable) et d’un larmoiement, accompagnés de sécrétions. Si elles sont claires, l’origine est virale ou allergique. Dans le premier cas, l’agent infectieux est généralement l’adénovirus (contexte épidémique). L’atteinte est volontiers uni- puis bilatérale, on retrouve souvent la notion de contage, une adénopathie à la palpation des ganglions prétragiens. Le traitement associe des lavages au sérum physiologique, idéalement conservé au frais, et des antiseptiques (Monosept unidoses). Il ne faut pas omettre l’éviction scolaire temporaire chez l’enfant ou l’arrêt de travail lorsque le métier du patient le nécessite. 

Les formes allergiques sont en règle bilatérales et accompagnées d’un prurit oculaire intense. Lavages au sérum physiologique frais et instillation de collyres anti-allergiques sont alors indiqués (antihistaminiques : Levofree, Levophta... ; antidégranulants mastocytaires : Cromabak, Opticron, Cromedil, Multicrom, ou multiactions : Zalerg, Monoketo, Opatanol...).

Enfin, les conjonctivites bactériennes sont plutôt unilatérales, avec rougeurs diffuses et sécrétions « sales ». Le traitement est le même que celui des formes virales. Si l’infection concerne un nouveau-né, il est préférable de l’adresser à un pédiatre ou un ophtalmologiste, les germes étant parfois plus virulents (gonocoque, chlamydia). 

Une hémorragie sous-conjonctivale, secondaire à la rupture d’un vaisseau conjonctival, est souvent source d’inquiétude en dépit de son caractère bénin. Il faut cependant rechercher une HTA (une poussée tensionnelle peut être en cause) ou un surdosage en anticoagulant le cas échéant. Aucun traitement n’est indiqué, la résorption se faisant en quelques semaines. 

L’épisclérite est une inflammation située entre la conjonctive et la sclère (vasodilatation des vaisseaux épiscléraux superficiels), responsable d’une rougeur volontiers saumonée localisée (fig. 16). Elle nécessite l’avis d’un ophtalmologiste. Elle est souvent liée à un trouble de la surface oculaire (sécheresse oculaire et dysfonctionnement des glandes de Meibomius). 

Œil blanc avec BAV 

BAV et douleur

La migraine avec aura se traduit classiquement par un scotome scintillant qui a tendance à s’étendre au cours de la crise. Il précède ou accompagne la céphalée. Les symptômes sont réversibles, mais les traitements antimigraineux n’ont pas d’effet sur l’aura. Les tableaux typiques ne requièrent pas d’avis spécialisé. Cependant, une IRM cérébrale est recommandée devant toute aura atypique, à début brutal, durant plus de 1 heure, survenant toujours du même côté, ou en cas d’anomalie à l’examen clinique.2

La névrite optique rétrobulbaire (NORB) est fréquente au cours de la sclérose en plaques (elle révèle la maladie dans 30 % des cas). La baisse d’acuité visuelle est variable, associée à une douleur à la mobilisation du globe. Le patient doit être adressé au neurologue et à l’ophtalmologiste. 

BAV rapide sans douleur

Un décollement de rétine est souvent précédé de phosphènes ou de myodésopsies. Il est secondaire à une déchirure rétinienne qui permet au vitré liquéfié de s’infiltrer et de soulever la rétine. Initialement, le patient a un scotome localisé qui a tendance à s’étendre. Il doit rapidement être adressé au spécialiste pour confirmation diagnostique (fond d’œil) et intervention chirurgicale. 

L’occlusion de l’artère ou de la veine centrale de la rétine survient fréquemment au réveil. La baisse d’acuité visuelle est variable. Sans examen du fond d’œil, il n’est pas possible de distinguer les 2 atteintes. L’occlusion de la veine touche volontiers les patients de plus de 60 ans traités pour une HTA chronique et une hypertonie oculaire (ou un glaucome chronique). Celle de l’artère doit avant tout faire éliminer une maladie de Horton ou une origine embolique. 

La névrite optique ischémique aiguë antérieure est classiquement responsable d’un déficit altitudinal du champ visuel (concernant la moitié supérieure ou inférieure). Une maladie de Horton doit être recherchée en urgence (risque de bilatéralisation et donc de cécité d’environ 30 % en l’absence de traitement). VS et CRP sont dosés le jour même, et une corticothérapie générale à forte dose est instaurée sans attendre les résultats de la biopsie d’artère temporale. 

Une rétinopathie hypertensive due à une HTA mal contrôlée (poussées très sévères ou HTA maligne) peut entraîner un œdème papillaire et maculaire et une baisse de vision rapidement progressive, pouvant se constituer en 24 à 48 heures. Régression en quelques semaines après baisse de la PA. 

La rétinopathie diabétique compliquée survient à un stade avancé de la pathologie. L’apparition de néovaisseaux peut être responsable d’une hémorragie dans le vitré, d’un décollement de rétine ou d’un glaucome néovasculaire. 

Dans la forme humide de la DMLA, les néovaisseaux se développent sous l’épithélium pigmentaire. Leurs saignements et fuites provoquent une BAV. Les déformations engendrées de la rétine seront responsables de métamorphopsies, facilement dépistées par la grille d’Amsler. Le traitement repose sur des injections intravitréennes d’anti-VEGF (anticorps contre le vascular endothelial growth factor). 

La cécité monoculaire transitoire (disparition brutale et totale de la vision d’une durée < 10 minutes), aussi dénommée amaurose fugace, est un trouble visuel ne concernant qu’un œil, résolutif en moins de 24 h. Sa prise en charge, urgente, est partagée entre le neurologue et l’ophtalmologiste. Elle peut en effet être d’origine vasculaire embolique (bilan cardiovasculaire à réaliser) ou secondaire à une maladie de Horton. 

Un AVC est source d’hémianopsie ou de quadranopsie. La topographie du déficit dépend du territoire cérébral atteint. Le champ visuel par confrontation peut orienter sur la localisation de la région déficitaire. 

Entité particulière, la cécité corticale,3 ou perte de la sensation visuelle des 2 yeux, est en lien avec une atteinte bilatérale des voies optiques postérieures. En cause : thromboses, soit au niveau du tronc basilaire, soit des 2 artères cérébrales postérieures, ou encore d’une cérébrale postérieure d’un côté et d’une sylvienne de l’autre. En plus d’une perte du réflexe de clignement à la menace, le patient a d’autres troubles neurologiques comme l’anosognosie. 

BAV progressives 

Elles sortent du cadre de l’urgence. 

La forme sèche de la DMLA, d’évolution lente, se caractérise par une atrophie progressive de la région centrale de la rétine. Cliniquement, le patient a un scotome central, facilement mis en évidence par la grille d’Amsler. 

Le glaucome chronique au stade terminal est la première cause de cécité irréversible dans les pays développés. Il s’agit d’une neuropathie optique progressive indolore dans laquelle la pression intraoculaire joue un rôle prépondérant. Il est asymptomatique aux stades débutants. L’évolution, en l’absence de traitement, se fait vers une réduction concentrique du champ visuel, qui devient tubulaire au stade avancé, jusqu’à extinction complète de la vision. 

Liée à l’opacification du cristallin, la cataracte est réversible après chirurgie. Avec 826 000 actes en France en 2016, le remplacement du cristallin est de loin l’intervention chirurgicale la plus réalisée.4

Œil blanc sans BAV 

Une algie orbitaire fait évoquer une lésion : les causes sont inflammatoires, tumorales ou infectieuses. S’y ajoutent parfois d’autres signes comme une exophtalmie, une diplopie binoculaire ou une anesthésie cutanée de la région périorbitaire. La BAV peut apparaître au cours de l’évolution. La douleur est parfois projetée de la sphère ORL : on recherche des signes de sinusite ou une pathologie dentaire. 

En l’absence de douleur, on peut s’orienter vers un syndrome sec. Source d’inconfort, ce défaut de lubrification de la surface oculaire se manifeste par une sensation de brûlure ou de picotement. Les causes sont locales ou générales : trouble hormonal (ménopause), maladie systémique inflammatoire, médicaments (anticholinergiques). Le traitement s’appuie sur l’instillation de larmes artificielles et suppression de la cause si possible. 

Essentiel

L’essentiel

Pas de corticoïdes locaux sans examen ophtalmologique préalable. 

Tout œil rouge et douloureux dans un contexte postopératoire est une endophtalmie jusqu’à preuve du contraire.

Une baisse d’acuité visuelle brutale chez un patient de plus de 60 ans doit faire redouter une maladie de Horton.

La prise en charge au cabinet des brûlures chimiques oculaires par lavage abondant au sérum physiologique est essentielle.

Encadre

Urgences ophtalmologiques à ne pas différer !

ll faut savoir distinguer les urgences relatives, qui peuvent être gérées en consultation de médecine générale, ou référées dans la journée, de celles qui imposent une prise en charge immédiate en milieu spécialisé. Les « drapeaux rouges » sont à connaître.

Après un geste opératoire ou l’injection d’un médicament intravitréen (utilisé principalement dans la DMLA et le diabète), tout œil rouge douloureux, avec ou sans baisse d’acuité visuelle, est à considérer comme une endophtalmie jusqu’à preuve du contraire. La prise en charge est urgente, le délai conditionnant le pronostic de l’œil.

En cas de doute sur une perforation du globe, avec ou sans suspicion de corps étranger intraoculaire, il convient de ne pas différer le traitement. Une corectopie, un hyphéma ou une volumineuse hémorragie sous-conjonctivale sont évocateurs (fig. 10).

Baisse d’acuité visuelle brutale sur un œil blanc et indolore : il peut d’agir d’une occlusion vasculaire artérielle oculaire ou d’un épisode de cécité monoculaire transitoire dont la gestion s’apparente à celle d’un AVC.

Suspicion de crise aiguë par fermeture de l’angle (anciennement appelée glaucome aigu) : un œil rouge et douloureux, dur comme une bille de verre, avec pupille en semi-mydriase aréflexique (abolition du réflexe photomoteur) doit bénéficier sans délai d’un traitement adapté.

Une kératite infectieuse est évoquée devant l’apparition d’un point blanc sur la cornée associée à un œil rouge et douloureux, imposant une antibiothérapie locale parfois à l’hôpital dans les plus brefs délais. Le port de lentilles de contact est un signal d’alerte supplémentaire.

Brûlures chimiques. Les cas les plus sévères sont généralement dus aux substances basiques, mais les produits acides peuvent également entraîner des lésions graves. Laver abondamment au sérum physiologique et transférer rapidement en milieu spécialisé.

Chez les patients monophtalmes (un seul œil fonctionnel) ayant un œil rouge douloureux et/ou une BAV brutale, il ne faut pas laisser un doute diagnostique retarder la prise en charge. 

Références
1. Société française d’ophtalmologie (SFO), Bourges JL. Urgences en ophtalmologie. Rapport SFO 2018. Paris: Elsevier Masson; 2018.
2. Collège des enseignants de neurologie, Zuber M, Defebvre L. Neurologie, 4e ed. Paris: Elsevier Masson; 2016.
3. Chokron S. Cécité corticale. EMC (Elsevier Masson SAS), Ophtalmologie 2013;10:1-8 [article 21-545-A-10].
4. de Peretti C, Oberlin P, Villain M, Daien V. Le traitement de la cataracte primaire est la plus fréquente des interventions chirurgicales. DREES, Etudes et Résultats 2018, n° 1056.

Dans cet article

Ce contenu est exclusivement réservé aux abonnés
essentiel

Pas de corticoïdes locaux sans examen ophtalmologique préalable. 

Tout œil rouge et douloureux dans un contexte postopératoire est une endophtalmie jusqu’à preuve du contraire.

Une baisse d’acuité visuelle brutale chez un patient de plus de 60 ans doit faire redouter une maladie de Horton.

La prise en charge au cabinet des brûlures chimiques oculaires par lavage abondant au sérum physiologique est essentielle.